完美国际精灵技能(完美世界精灵技能怎么打满)
- 游戏攻略
- 2023-12-14
- 349热度
完美国际精灵技能(完美世界精灵技能怎么打满)
《完美国际2》全新资料片\"冰戎相见\"即将于10月30日正式公测,全职业面临新一次的技改调整,妖精战宠系统也将在本次资料片中全面重置。本次技改更加明确了各个职业的定位及发展,同时降低了部分职业在战斗中的操作难度,优化了战斗体验。

职业原画
【全职业技改优化】
本次技改采纳了玩家的部分建议,从职业定位出发进行了调整优化。如武侠调整了大部分技能的使用效果,使其在装备不同类型的武器时可以获得不同的技能特效,同时增强了武侠的保命能力及机动性。法师则提升了技能释放的流畅度,同时提高了免疫能力,使其在战斗中得以自保。巫师也大幅增强了技能的施放手感,调整了部分技能的释放效果使其更适应现阶段的玩家属性,同时增加了其爆发伤害和机动性。
为了战斗中的操作更加方便,让玩家获得更好的战斗体验。本次更新后,魅灵的召唤宠、剑灵的剑意及月仙的分身,战斗操作将由系统AI自动实现,玩家无需手动控制,极大降低了战斗操作的复杂程度。

武侠

法师

妖兽

妖精

羽灵

羽芒

巫师

刺客

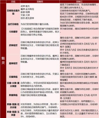
魅灵

剑灵

夜影

月仙

神机

羽锋
【妖精战宠系统重置】
根据妖精战宠在战斗中的表现,此次资料片我们对战宠系统进行了针对性的调整重置。不仅优化了宠物战斗逻辑,使宠物控制更加精确快捷。还对妖精的进化战宠全面升级,提高了宠物的生命继承系数、攻击继承系数、防御继承系数。宠物的生命和防御属性会额外继承多倍的主人能力值,大幅提高了宠物在副本战斗及PK中的生存能力。针对战宠\"巨灵神\"还做了单独技能调整,当\"金甲天神\"技能释放目标为玩家时,将强制其锁定巨灵神,持续3秒。增加战宠\"巨灵神\"在PK战场中的出场效能。

妖精战宠新皮肤

妖精战宠新皮肤
同时,优化了妖精宠物技能施放逻辑,玩家可以自定义宠物技能施放顺序,并设定自动施放多个技能。妖精的战斗宠物还将增加红符装备栏,当当前战宠的生命值低于50%时生命将被红符补满,冷却时间20秒,妖精宠物死亡时也将不再损失忠诚度。

妖精战宠新皮肤

妖精战宠新皮肤