韩剑刷图阵容搭配(地下城堡2最强阵容搭配)
- 游戏攻略
- 2024-06-06
- 260热度
作者:中国信息通信研究院政策与经济研究所 岳云嵩、霍鹏
一、引言
伴随着数字经济发展和全球化扩张,以信息通信技术和网络为基础的数字贸易蓬勃兴起,给现有国际贸易规则体系带来巨大挑战。WTO是负责制订和维护国际贸易规则的最主要国际组织,在数字贸易国际规则制订中扮演了重要角色。WTO对数字贸易规则的讨论通常在电子商务框架下进行,并未严格区分“电子商务”和“数字贸易”的概念。2017年,WTO部长级会议上,43个成员发表了第一份《电子商务联合声明》,重申电子商务在包容性贸易和发展中的重要性,将推动WTO就贸易相关电子商务议题进行谈判。2019年,在瑞士达沃斯举行的电子商务非正式部长级会议上,包括中国在内的76个WTO成员发表了第二份《电子商务联合声明》,确认启动与贸易有关的电子商务谈判,寻求尽可能多的成员国参与,以及在现有WTO协定和框架基础上建立高标准的电子商务国际规则。
现有数字贸易规则的研究偏向于法律条款和文本的分析。区域贸易协定层面,周念利和陈寰琦(2019)分析了《美墨加协定》中的数字贸易条款,发现其在TPP相关条款基础上进行了一系列升级,包括在数字产品非歧视性待遇、数据跨境流动、个人信息保护等领域的深化,以及在平台责任认定、政府数据公开等领域的扩展;周念利和吴希贤(2020)进一步分析了《美日数字贸易协定》中的数字贸易条款,发现在知识产权保护、数字产品非歧视性待遇、数字服务税等方面出现了一些新的变化;韩剑等(2019)实证检验了各国签署数字贸易条款的影响因素,发现经济规模越大、经济相似性越大、双边距离越近的国家之间越倾向于签署包含数字条款的贸易协定,而互联网普及率差距越大、国家风险差距越大、数字贸易开放度差距越大的国家之间则相反。诸边协定层面,石静霞(2020)研究分析了WTO电子商务谈判中跨境数据流动、源代码强制披露、相关税收等三个核心争议问题;徐程锦(2020)研究分析了WTO电子商务谈判中主要成员的谈判立场和重点议题,以及中国参与谈判的攻守策略、内在规制短板和完善建议。
本文研究聚焦于WTO电子商务谈判,相比已有文献更注重结合数字经济技术、产业发展特征进行分析,以及更强调规则对发达国家和发展中国家的影响差异。具体研究内容包括三个方面:一是谈判进展研究,对参与谈判成员国、提案提交情况和提案内容进行梳理分析;二是博弈焦点研究,从提案内容寻找谈判的博弈焦点,及结合数字经济发展特征分析背后的原因;三是对策建议研究,基于研究结论对中国更好地参与谈判提供建议。
二、WTO电子商务谈判进展研究
(一)谈判进展情况
谈判成员角度,截至2020年7月,又新增7个参与谈判成员,共83个WTO成员[②](含欧盟28国)加入电子商务谈判。参与谈判成员的经贸体量足以主导国际经济秩序,合计GDP在世界总量中的占比为90.1%,货物出口和进口占比分别为90.9%和89.5%,服务出口和进口占比分别为90.5%和88.9%。从结构上看,参与谈判的发达经济体和非发达经济体[③]数量大体平衡,有38个发达经济体和45个非发达经济体。进一步分析两类经济体参与率,发现发达经济体参与率远高于发展中经济体和转型经济体,发达经济体中仅百慕大群岛、安道尔、格陵兰岛、圣马力诺等极少数个体没有参加,非发达经济体则大部分没有参加,甚至包括印度、沙特、南非、巴基斯坦、孟加拉、越南等国际影响力较大的发展中经济体。
提案提交情况,谈判提案角度,截至2020年7月,WTO已收到27个成员国的59份提案,其中公开提案43份,非公开提案[④]16份,涉及规则提案52份,礼节性来文7份。从提案来源看,发达经济体提交提案的比率更高,非发达经济体提交的数量更多,33个发达经济体提交了22份涉及具体规则提案,21个非发达经济体提交了34份涉及具体规则提案[⑤]。需要强调的是,提交提案的非发达经济体大部分属于高收入经济体,中低收入的发展中经济体即便参与谈判也很少提交提案。从提案内容看,发达经济体提案内容更具体和丰富,非发达经济体提案较为简单,甚至仅表达了参与谈判意愿。
(二)谈判议题分析
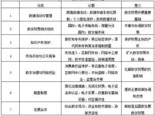
通过对59份提案的整理和分析,本文将谈判涵盖议题归结为数据流动与管理、数字贸易相关税收、知识产权保护、市场开放与公平竞争、数字治理与网络安全、配套制度、发展合作等七个方面的数十个议题(见表1)。
表1 WTO电子商务谈判主要议题

资料来源:作者整理。
为了更好把握各方规则述求,本文进一步梳理了代表性经济体提案涉及的核心议题(见表2)。据此可以大致将经济体分为四类:一是主张高度开放的经济体,仅有美国,提案内容主要涉及跨境数据流动、电子传输免关税、互联网开放等,对监管治理和国际协调议题关注较少;二是主张开放与监管并重的经济体,主要是美国外的发达经济体和高收入发展中经济体,提案内容除了开放议题外,对个人隐私保护、消费者权益保护、国内税例外等议题关注度也较高;三是主张偏向于强监管和促进传统电子商务发展的经济体,如中国、新西兰、乌克兰,提案内容主要涉及个人隐私保护、消费者权益保护、贸易便利化等议题,但没有涉及跨境数据流动、互联网开放等议题;四是主张国际协调和发展合作的经济体,如阿根廷、科特迪瓦,提案内容主要涉及对落后国家资本、技术援助,开放政策灵活性和对本国产业的保护。
表2 代表性经济体提案所涉议题

三、WTO电子商务谈判博弈焦点
通过比较各经济体提案观点、主张的差异,可以看出各国在跨境数据流动、市场开放、知识产权保护等方面的分歧较大,在完善贸易相关制度安排和弥合数字鸿沟等方面分歧较小。谈判的博弈焦点直接或间接的指向数据要素、市场空间、监管治理、技术发展和收益分配五个方面(见图1)。因此,本部分将结合数字经济和数字贸易发展特征对博弈焦点的产生原因、潜在影响、各国主张进行分析。

(一)数据要素之争
跨境数据流动,意味着更大范围数据的汇聚共享、更深层次的数据加工利用,能放大数据价值和推动数字贸易发展,但是给不同类型经济体带来的经济收益和风险并不对等,技术、产业发达国家可能在承担较少风险的同时获得了更大比重的数字全球化收益,而发展相对落后的国家至少在三个方面承担了更大的成本和风险。一是数据输出国的直接经济损失,虽然人们已经普遍认识到数据的价值,但由于数据交易制度缺失或不健全,数据出境往往是“无偿的”,输出国无法从中获得经济收益;二是数字经济价值链低端锁定导致的间接经济损失,由于技术、产业发展差异,发达国家凭借全球数据资源实现数字产业快速发展,而发展中国家只能沦为数据输出国和被动接受发达国家提供的数字服务(UNCTAD,2019);三是经济领域外的其他负面影响,如由于跨境数据流动而衍生出的消费者隐私保护、数字主权、关键数据保护等敏感问题。
数据要素之争的关键问题是“数据是否可以跨境流动”“数据是否可以在境外存储、处理”“出境数据使用应该受到哪些限制”等,即境外企业是否有权获取、加工和使用本国数据。根据各方规则主张差异,可以将谈判成员分为三个阵营:一是美国,单方面强调跨境数据流动,忽略他国数据监管治理述求。美国提案中指出,跨境数据流动在国际贸易中的重要性日益显现,推动各个产业增长和带来巨大的经济收益,主张成员国不应该禁止、限制、歧视性地管理个人和企业跨境数据传输,不应强制企业在司法管辖区内建设或使用特定的数字基础设施,同时没有提出明确的个人隐私保护主张。二是欧盟、日本等发达经济体和部分高收入发展中经济体,同时强调跨境数据自由流动和个人隐私保护问题。欧盟提案反映了其高自由和严治理的双重特点,主张成员国应确保跨境数据流动,不应对数据的存储、处理设备和所在地施加本地化限制,但是协定内容不能限制成员国采取适当措施保护本国公民个人资料和隐私。日本、加拿大、新加坡、巴西等国对跨境数据自由流动和存储本地化限制方面的主张也基本一致,不过均加入了监管要求。三是中国、乌克兰、阿根廷等发展中经济体,没提及跨境数据流动,或仅强调相关个人隐私保护。中国提案没有提出明确的跨境数据流动等相关规则主张,虽然肯定了跨境数据流动对贸易发展的重要意义,但是认为数据问题过于敏感和复杂,需要进行更多的探索性讨论,以使各成员国能充分理解问题的内涵与影响。
(二)市场空间之争
数字贸易开放创造的广阔数字市场并不会平等地分配给每个国家,根据贸易国发展水平的不同,可能表现为以下三种情况:一是发达国家之间的贸易,表现为对等的相互开放。根据krugman(1979)模型,在垄断竞争市场和规模报酬递增条件下,即便是偏好、技术相近的国家,也可以由于规模经济产生国际贸易和获得贸易收益。发达国家间开放数字贸易,有助于双方国家数字产业进入对方市场,并通过规模经济获益。二是发达国家和发展中国家的贸易,表现为发展中国家单方面开放数字服务市场。由于南北发展差异,比较优势理论、要素禀赋理论等强调国家间差异和分工的贸易模型具有更强的解释力。发达国家与发展中国家相互开放数字贸易,发达国家分工将集中于新兴数字服务的生产和创造,发展中国家分工将集中于传统货物商品的制造。此时,发展中国家数字服务产业因为面临激烈的外部竞争,将难以发展壮大。三是发展中国家之间的贸易,表现为低水平的相互开放。Krugman模型同样可以用于解释发展中国家间贸易,但与发达国家间贸易不同,发展中国家数字技术、产业发展相对滞后,且市场空间较小,相互开放对数字贸易总量的影响有限,短期难以看到收益。
市场开放谈判的目的是解决“开放什么产业”“什么时候开放”“如何开放”,一般来说和关税、市场准入等政策有关。但考虑到目前已经免征电子传输关税,且大部分国家数字服务税尚在讨论,所以开放的核心议题仍是市场准入,以及相关的网络开放、技术和标准对接等非关税壁垒。从提交提案来看,不论是发达经济体还是发展中经济体都不同程度提到了准入和开放问题,但是规则偏向有一定差异。发达经济体和高收入经济体更关注电信和计算机服务的开放承诺,美国、欧盟和日本的提案均指出,各国应将旧的分类和承诺扩展至新的技术领域,从而构建一个可预测、有利于数字贸易发展的商业环境。非发达经济体更关注开放政策的灵活性和包容性,例如,阿根廷、哥伦比亚和哥斯达黎加的联合提案中指出,谈判不是为了全面讨论市场准入问题,而是通过聚焦于部分具体问题的讨论,扩大与电子商务直接相关的货物和服务贸易规模;巴西的提案指出,市场准入应具有充分的灵活性,如开放部分领域和设定开放时间表等,确保发展中国家和最不发达国家能更好地参与谈判进程;科特迪瓦的提案中指出,全面开放将使得发展中国家新兴产业难以发展,适当的保护必不可少,应允许发展中国家自由选择市场开放程度,或以时间表的方式逐步开放。
(三)监管治理之争
数字贸易发展给传统外贸监管带来前所未有的挑战。从监管对象看,通过网络跨境交付的无形数字化要素和商品正成为新的监管重点。相比传统贸易,数字贸易的交易标的还包括通过互联网等数字化手段传输的数字产品与服务和作为重要生产要素的数字化知识与信息(马述忠等,2018)。例如,个人、企业、政府数据,图书、影音、资讯等数字内容,社交媒体、搜索引擎、云计算等数字服务。从监管方式看,传统依靠人力为主的监管方式难以为继。在货物贸易领域,小金额、大批量、分散化的B2C跨境电子商务订单给传统针对大额商品贸易的海关监管带来巨大压力;在服务贸易领域,具有广域、匿名、即时、交互等特点的数字服务贸易对传统服务贸易监管带来新的挑战。从监管主体看,仅依靠海关监管已无法满足数字贸易发展需求,亟待引入新的监管机构,如跨境数据流动监管部门,跨境数字内容审核部门,处理境外平台垄断和算法歧视等问题的管理部门。从监管范围看,外贸监管可能从国境内拓展至其他国家。数字贸易中,监管机构需要对“在本国无实体存在企业”的“无实体存在的服务”进行监管,限定在国境内的外贸监管制度,既无法对其他国家境内企业进行监管,也无法对核心内容存储在其他国家境内的数字服务进行监管。
监管对象、方式、主体、范围的变化导致了复杂的国际间政策、法律、标准等的协调问题,特别是当监管范围从境内扩展至境外,原本经济问题进一步上升到国家主权问题,各国均希望尽可能掌控更多的数字贸易监管权。谈判中涉及的监管议题非常多,包括消费者权益保护、非应邀电子信息、互联网中介责任、平台垄断、网络安全、支监管合作等,可以根据监管对象的不同分别进行讨论:
一是数据的监管,关系到个人隐私、企业商业秘密、知识产权和国家经济社会各领域安全。从监管角度看,“数据存储本地化限制”“跨境数据流动”等规则关乎对数据的控制和管理权。“数据存储本地化限制”是基于国境的客观数据管辖,本国政府通过限定数据存储于境内计算机设施,客观获取对数据管辖权。如上文所述,发达经济体在跨境数据流动方面有重大经济利益,且能单方面获取大量的发展中国家数据,因此大多支持跨境数据流动和取消数据存储本地化限制;发展中经济体则相反,采取了更多不同程度的数据存储本地化限制,以管控本国数据。“个人隐私保护”“关键基础设施数据管理”“数据分级分类”等是基于国内规则的数据管辖,本国政府通过设定法律法规限定可出境数据范围、使用方法,对监管机构监管治理水平要求较高,且对数据的管控能力相对较弱。发达经济体采用该类管辖方式的较多,最典型代表是欧盟的《通用数据保护条例》(GDPR),通过法律规定了企业如何收集、使用和处理欧盟公民数据,进而达到数据管控的目的。发展中经济体采用的较少,主要是受制于国内落后的数字经济监管治理制度。
二是数字内容的监管,包括图书影音、新闻资讯、社交媒体等。数字内容涉及风俗、习惯、文化、历史等,可能对意识形态和国家政治产生巨大影响。目前,各国均在加强对网络内容的管理和审核,例如,2019年新西兰血腥枪击事件发生以后,新西兰政府要求脸书、推特等社交媒体删除枪手发布的枪击案直播视频。电子商务谈判中的“自由开放的互联网”“禁止网络审核”“数字主权”等议题与数字内容监管最为相关。发达经济体倾向于自由开放的互联网环境,因为他们的数字服务提供商具有较强的全球竞争优势,开放互联网不仅不会削弱监管能力,反而能扩大监管范围和输出监管标准。美国提案认为,各国应禁止网络封锁,不随意屏蔽或过滤网络内容;日本提案认为,政府单方面干预互联网服务,将给有关国家的消费者和服务提供者造成严重损失和负担。发展中经济体认为,取消网络审核等同于将数字内容监管权力移交给了境外数字内容提供者,亦等同于移交给境外监管机构,可能损害本国利益。中国的提案认为,应寻找技术发展和公共政策目标的平衡,充分考虑互联网主权、数据安全、隐私保护等问题。
三是数字服务监管与网络安全保障,包括对电信、云计算、数字中介平台、在线软件等服务的监管与安全保障,目的是为了防范境外数字服务广泛渗透入境内经济社会活动所导致的各方面负面影响和风险隐患。从规则角度看,数字服务监管与网络安全保障的核心是国内法律规制建设,电子商务谈判仅在国际贸易和国际协调领域有所涉及,相关议题包括“网络安全”“平台垄断”。在“网络安全”议题上,发达经济体立足于国内完善的网络安全法律和制度体系,反对过度的网络安全保护。美国和日本的提案认为,过度的网络安全保护将阻碍数字贸易的发展,各国应取消使用特定加密技术、标准的限制,采用更灵活的基于风险的网络安全防范手段。发展中经济体更关注网络主权与安全合作,中国和巴西的提案均指出,各成员应尊重互联网主权,交流最佳实践,加强电子商务安全,深化合作,维护网络安全;新加坡提案指出,建立网络安全共识有助于培育更安全的网络环境。“平台垄断”是另外一个重要议题,因为平台不仅具有“自然垄断”特征,且对各国经济影响不断加大。在该议题上,巴西提案认为,各成员应确保网络平台不滥用其市场地位,不应限制市场竞争,不应给予自身或特定的产品、服务和应用差别性优势;欧盟提案认为,在一个具有垄断结构市场特征的行业,监管机构应确保有效竞争,防范特定市场中的巨型企业利用其市场地位损害竞争对手和用户利益。
(四)技术发展之争
数字贸易的发展能极大促进了技术的传播与扩散,同时也使得知识产权保护变得更为重要。一方面,知识产权保护是数字贸易产权保护体系的重要构成。产权制度是市场交易的前提条件,明晰的产权归属、完善的产权保护,确保权利人可以通过抵押、出租、转让等方式利用财产的使用价值和交换价值。与传统贸易对有形商品的物权保护不同,数字贸易中的产权保护很大程度转变为对无形的数字化产品和服务的产权保护,它们可以在计算机中存储、复制,以及通过互联网传播、扩散,产权人的利益极易受到侵害,如盗版软件、音乐等,进而阻碍数字贸易的开展。另一方面,知识产权保护是数字贸易中技术创新体系的重要构成。知识产权保护制度设计要兼顾知识生产创造和知识传播应用,严格的知识产权保护更有益于技术领先企业,通过授予和保护知识生产者的独占权来鼓励其进一步创新,但也可能因为过度保护导致技术领先企业的知识垄断和创新动力减退;宽松的知识产权保护更有益于后进技术创新企业,使他们可以更好地利用已有知识和技术进行创新,有利于知识的扩散和应用,但也可能损害已有创新者的利益。
从规则角度看,技术发展之争很大程度源于知识产权保护制度设计中技术领先者产权保障与技术后发者创新权利的冲突。发达经济体和高收入经济体普遍主张较严格的知识产权保护体系,多项相关议题被多次提及。一是源代码、专有算法和商业秘密的保护。数字经济时代,数字产品和服务中源代码、专有算法和商业秘密凝聚了最有价值的创意、知识和技术,是知识产权保护的重点。在该项议题上,美国、欧盟、日本、加拿大、新加坡等国的提案中指出,各国不应将分享或转让技术、源代码、专有算法、商业秘密作为市场准入的条件,否则可能导致企业关键技术流向竞争对手,加大数字贸易商业模式的风险。大部分经济体的表述留有一定余地,欧盟强调多种例外情况,包括一般性和安全性等例外、自愿转让和授权情形、监管机构反不正当竞争活动、知识产权保护、军事和国家利益相关问题等;日本强调为实现合法公共政策目标可能要求公开源代码和算法;加拿大强调协议不应阻碍监管机构的特定调查和执法;新加坡强调关键基础设施软件、协议自愿转让不受此约束。二是加密技术的选择。加密是保证数字领域的隐私和安全的重要工具,由于各国加密标准差异和缺乏充分互信,使得该项议题可能也会对知识产权保护产生影响。日本提案中,将“禁止使用包括加密技术等特定技术”作为知识产权议题的子项之一,认为企业使用限定的加密技术可能加剧安全风险。美国提案认为,加密技术关系数字安全问题,限制企业使用或强制执行特定国家的加密标准可能会严重阻碍数字贸易。
(五)收益分配之争
从贸易规则视角,税收政策可以直接影响数字贸易的收益分配,以及间接地通过价值链分工分配关系进行影响,主要涉及国际、国内两方面税收政策。国际税方面,是对“电子传输免征关税”承诺延期的讨论。1998年,WTO部长级会议通过《全球电子商务宣言》,明确对电子传输免征关税的实践进行延续,此后每两年对该承诺进行讨论和延期(除了2003-2005年未达成决定)。虽然该项议题讨论超过20年,但是对电子传输的定义和理解仍然不足,以及存在三个持续讨论的问题:“电子传输的贸易应该视为货物、服务或知识产权?”“电子传输免征关税的影响?”“征收电子传输关税的技术可行性?”(UNCTAD,2019)。国内税方面,是对“数字服务税”征收的讨论。数字服务税虽然是国内税,但是征收对象通常限定为大型企业,考虑到各国数字经济发展水平差异,选择性征税也能起到类似关税的效果。近年来,全球范围内许多国家或经济体开始计划征收或已经开始征收数字服务税,欧盟及其成员国就是最为突出代表。2018年,欧盟委员会提出了一般性、过渡性两项独立的数字服务税立法提案,计划加快形成欧盟统一的数字服务税制度;为避免成员国内部分歧阻碍数字服务税制定,意大利、西班牙、法国等欧盟成员国率先在国内提出了征税计划。
根据各经济体税收规则主张差异,可以将其分为三类:一类是主张免征电子传输关税和数字服务税,美国是主要代表,中国可能也较倾向于该方案。美国在提案中指出,免征电子传输关税对于数字产品和服务贸易具有重要意义,有利于图书、音乐、游戏、视频和应用程序等数字产品克服贸易壁垒,主张建立永久免征电子传输关税的贸易规则。此外,美国在提案中没有明确提及国内税或数字服务税,但从美国政府的一系列举动可以看出其坚决反对数字服务税的立场。2020年6月,美国贸易代表办公室宣布对欧盟、英国、奥地利、捷克、意大利、西班牙、土耳其、巴西、印度和印度尼西亚等10个贸易伙伴的数字服务税发起“301调查,并威胁制裁征收数字服务税的国家[⑥]。中国在税收规则方面的立场与美国较为相近,一方面表示各成员国应在下一届部长级会议之前继续暂停征收电子传输关税;另一方面未明确提及国内税或数字服务税,与中国国内大型互联网企业的快速发展不无联系。二类是主张免征电子传输关税和征收数字服务税,代表性经济体包括欧盟、加拿大、新西兰、新加坡、巴西、乌克兰。以上经济体提案指出,将电子传输免征关税的暂停令永久化有利于为企业和消费者创造确定性和可预见的贸易环境,避免不必要的市场扭曲、贸易转移,促进全球电子商务开展;同时,其中多个经济体强调和希望明确免征电子传输关税不影响成员国征收国内税和相关费用的权利,即可以理解为征收数字服务税的权利。需要指出的是,2020年初,137个经济体同意在OECD框架下就跨国企业数字服务税展开谈判,欧盟、日本均参与了OECD数字服务税谈判,却没有在提案中反映相应主张,可能因为他们认为WTO并不适合解决国内税问题。三是主张征收电子传输关税和数字服务税,代表性经济体主要是印度、南非、印度尼西亚等发展中国家。在电子传输关税议题上,印度、南非虽然没有加入谈判,却也提交了两份关于税收的提案,很大程度上反映了发展中国家的述求。提案中指出,数字贸易正以难以想象的速度飞快发展,暂停征收电子传输关税给发展中国家造成了超过100亿美元的潜在关税损失,可能对发展中国家和最不发达国家中小企业造成毁灭性打击,以及由于对进口软件、数据和计算机辅助设计程序等数字产品和服务的依赖所导致的工业竞争力下降[⑦]。在数字服务税议题上,2020年以来,印度和印度尼西亚先后发布了本国数字服务税政策。
四、中国的选择与应对
从美国和欧盟的历史经验来看,拥有高水平的国内治理是引领国际规则制定的前提(徐程锦,2020)。因此,应对WTO电子商务谈判,中国不仅需要深入参与国际规则谈判,还需建立完善的国内发展政策体系和监管治理体系。
(一)对数字贸易国内制度建设的建议
1.建立健全数据要素市场体系
跨境数据流动是数字贸易谈判的核心议题。我国参与数据规则的谈判,首先应完善国内数据存储、流通和保护规则,建立规则完善的数据要素国内市场。一是明确数据产权,在充分考虑个人隐私、产业发展、国家监督等的基础上,通过立法明确各类数据产权归属,特别是产生于数字服务提供者和消费者间数据的权属;二是破解数据定价难题,鼓励大数据交易市场尝试协议定价、固定定价、实时定价等多种定价模式,探索寻找不同类别数据的最优定价规则和定价标准;三是推动数据共享应用,促进政府数据共享交换、公共数据开放流动,鼓励和支持数字服务企业对外提供基于其数据的服务,培育农业、工业、交通等数据开发利用新场景;四是加强数据安全保护,建立可共享数据清单、可交易数据清单,明确数据共享流通方式、应用范围,制定数据隐私保护制度和安全审查制度。
2.建立适应于数字服务贸易的政策体系
我国传统外贸服务体系偏向于货物贸易,对服务贸易重视相对不足,不符合全球贸易服务化的发展趋势,不利于输出数字贸易规则。应建设针对数字服务贸易的政策体系,一是完善外贸监管配套制度,推动文化、金融、通信、知识产权等数字服务的相关领域监管部门加快制定便利于数字服务贸易的监管制度,适当将海关等传统外贸监管部门的监管和服务拓展至数字服务领域;二是完善税收监管配套制度,研究支持云计算、基础软件、集成电路设计、区块链等信息技术外包和众包、云外包、平台分包等新模式新业态的税收优惠与监管政策;三是加强试点示范,在试点城市和园区先行先试,创新监督管理、项目审批、支撑培育、统计监测,营造鼓励创新的政策环境,突破数字服务贸易发展的制度障碍。
3.建立有利于关键数字技术产业发展的支持体系
关键技术和产业国际竞争力往往与国际规则制定权绑定。在当前国际经贸环境背景下,5G、人工智能、量子通信等关键数字技术和产业领域的竞争异常激烈,自由市场、公平竞争等传统国际贸易准则基本失效,取而代之的以国家或超大型跨国科技企业为单位的寡头垄断,甚至是一些倡导自由贸易的发达经济体也频繁采取限制本国关键技术服务出口、限制对本国关键技术服务投资、阻止他国产品服务进口、排他性政府采购等非市场经济手段。需要加大对我国关键数字技术产业的支持力度,一是优化创新体制机制,推进简政放权、放管结合、优化服务改革,降低制度性交易成本,激发创新活力;二是支持关键技术创新,重点突破信息化领域基础技术、通用技术以及非对称技术,超前布局前沿技术、颠覆性技术,打造自主先进的技术体系;三是发展重点数字服务产业,鼓励企业“上云用数赋智”,构建开放自主的云端经济生态,培育一批具有国际竞争力的数字服务龙头企业。
4.建立满足开放环境数字经济发展需要的监管治理体系
伴随着数字经济蓬勃发展,我国数字经济监管治理取得了长足的进展。然而,已有的监管政策大多针对封闭环境设计,一旦扩大数字贸易开放,监管的成本、收益、风险将发生巨大变化,可能导致一些监管问题被进一步放大,如个人隐私保护、平台责任、数字服务税、各类型垄断等。需要加快构建符合开放环境需求的数字经济监管治理体系,一是深入研究开放环境下原有数字经济监管治理逻辑或原则的适用性,是否损害我国消费者、企业或政府的利益,以及是否有重大风险隐患;二是探索构建对境外数字服务提供商的监管体系,确保相关法律法规能对境外企业形成切实约束;三是探索构建对境外输入数字产品和服务的监管体系,通过信息通信技术提升监管治理效率,确保输入数字产品和服务符合我国法律法规。
(二)对数字贸易国际规则谈判的建议
1.深化关键数字贸易规则议题研究
包括中国在内的大多数发展中国家对数字贸易的研究刚刚起步,严重依赖于美欧等发达经济体发布的研究报告,缺乏发展中经济体视角的研究,缺乏结合技术、经济和规则的综合研究,很难对具体规则进行深入的讨论和谈判。我们国家如想深度参与国际数字贸易规则制定,首要工作是对数字贸易理论和规则的全方位研究。从技术维度看,应关注哪些信息技术在现在或未来将对国际贸易产生巨大影响,哪些国际贸易领域受到新技术的影响最为突出;从经济维度看,应关注相关领域外贸新模式、新业态的发展,以及由此导致的国际贸易总量和结构上的变化;从规则维度看,应结合技术规律分析规则条款对具体模式业态发展和国际分工分配关系的影响,以及可能出现的各类型风险。
2.构建数字贸易规则中式模板
伴随着美欧将数字贸易条款加入越来越多的区域自贸协定和协定的不断生效,他们的数字贸易规则主张、框架可能作为“黄金标准”在更大范围内得到推广,甚至左右诸边、多边谈判走势(柯静,2020)。中国应加快构建自己的数字贸易规则模板,一是制订数字贸易规则模板设计的工作计划、实现路径和完成时限,建立统筹协调机制,推动各规则模块有序构建;二是组建跨学科、跨领域的数字贸易专家团队,除了法律和贸易领域专家外,还应整合从事数字经济研究的专家学者,以及技术、产业界的代表;三是开展数字贸易专项调研,了解我国数字贸易相关企业的发展现状,贸易中遇到的制度性障碍和外部壁垒,和对规则的诉求;四是更深程度参与电子商务规则谈判,积极参与传统电子商务议题以外的新兴议题的磋商和对话,同时在区域贸易协定谈判中也应加入数字贸易议题的讨论,扩大我国规则主张的国际影响力。
3.凝聚发展中国家的规则共识
发展中国家的数字贸易发展水平、阶段相似,对数字贸易规则的主张和诉求也应该较为相近,但因为研究认识不足、治理体系不善等原因,他们的声音少而分散,难以形成谈判中的合力。中国在谈判中应注意凝聚发展中国家共识,既扩大己方观点和诉求的影响力,又可以降低了发达国家对我国的攻击。具体的,一是要挖掘和分析发展中国家的共性规则诉求,深入研究其他发展中国家数字经济和数字贸易的发展现状、特征,寻找规则共识。二是建立发展中国家对话和磋商机制,定期组织各国就具体规则议题进行讨论,分享本国理论研究成果和发展实践,扩大规则共识。三是形成发展中国家联合提案,在研究较为成熟且有可行方案的议题上,积极与诉求相似的国家建立联系和联合提交提案,落实规则共识。
4.探寻与发达国家互利共赢的模式
发达国家是数字贸易主要参与者与规则推动者,在数字贸易领域有重大利益。鉴于当前日益复杂的国际经济形势,中国需要妥善处理与美国、欧盟等发达经济体的经贸关系,数字贸易规则的讨论在所难免。中国在与发达国家开展数字贸易规则谈判时,应注意以下三个方面,一是积极寻找中国与发达国家数字贸易的共赢合作模式,不断扩大相关领域开放,降低制度性成本,为更高水平、更深层次的分工和合作创造条件;二是区分规则议题中的经济问题和政治问题,可以优先突破矛盾较为缓和的经济层面议题,后续再处理冲突较为激烈的国际政治和治理问题;三是树立底线思维,正视各项规则议题背后的矛盾与问题,对可能损害我国核心利益、造成颠覆性错误的问题坚守底线。
参考文献
[1] 韩剑,蔡继伟,许亚云.数字贸易谈判与规则竞争——基于区域贸易协定文本量化的研究[J].中国工业经济,2019(11).
[2] 柯静.WTO电子商务谈判与全球数字贸易规则走向[J].国际展望,2020,12(03).
[3] 马述忠,房超,梁银锋.数字贸易及其时代价值与研究展望[J].国际贸易问题,2019(02).
[4] 石静霞.数字经济背景下的WTO电子商务诸边谈判:最新发展及焦点问题[J].东方法学,2020(02).
[5] 徐程锦.WTO电子商务规则谈判与中国的应对方案[J].国际经济评论,2020(03).
[6] 周念利,吴希贤.美式数字贸易规则的发展演进研究——基于《美日数字贸易协定》的视角[J].亚太经济,2020(02).
[7] 周念利,陈寰琦.基于《美墨加协定》分析数字贸易规则“美式模板”的深化及扩展[J].国际贸易问题,2019(09).
[8] Ackhoff R L. From Data to Wisdom[J]. Journal of applied systems analysis, 1989 (16).
[9] Krugman P. Increaseing returns, monopolistic competition and international trade[J]. Journal of International Economics, 1979(9).
[10] UNCTAD. Digital Economy Report 2019 [EB/OL]. https://unctad.org/en/pages/PublicationWebflyer.aspx?publicationid=2466, 2019.
[11] UNCTAD. Growing Trade in Electronic Transmissions: Implications for the South[EB/OL]. https://unctad.org/en/pages/PublicationWebflyer.aspx?publicationid=2356, 2019.
基金项目:国家自然科学基金青年项目“全球价值链重构下贸易保护的影响效应测度与治理体系构建”(项目编号:71803005);国家自然科学基金青年项目“价值链视角下进口对工资影响的测度、机制检验及政策模拟研究”(项目编号:71903043)的资助。
来源: 国际商务研究