王国之心记忆之链图文攻略,王国之心记忆之链升级先升级什么
- 端游攻略
- 2025-10-01
- 109热度
大家好,很高兴有机会和大家一起探讨王国之心记忆之链图文攻略的问题。我将用专业的态度回答每个问题,同时分享一些具体案例和实践经验,希望这能对大家有所启发。

王国之心记忆之链(王国之心记忆之链boss怎么打)介绍_王国之心记忆之链...
1、骷髅杰克世界的布基BOSS,需要通过消灭骰子来降低防护栅栏,然后靠近攻击。ULTRA追加阶段,利用CB技巧可以轻松降低铁栅栏。遗忘之城7阶的ラクシ-ヌ,人型BOSS,注意她的多段连续攻击。美人鱼世界中的阿丝拉,消灭触手后攻击本体,高点数卡片是制胜关键。遗忘之城8阶的利库,虽然简单,但二连击可能导致气绝,需谨慎应对。
2、利库:攻击方式与之前相似,注意躲避其二连击和卡片技。命运之岛:ダークサイド:攻击其手臂和拳头,使用特殊道具卡攻击本体。注意躲避其追踪雷电球和地震攻击。遗忘之城12阶:利库(最后一次):非常强大,注意CB掉其道具卡和强力卡片技。

3、第二层的BOSS是アクセル,它拥有瞬移和特技,特技是火墙,可以通过翻滚躲避。虽然它会瞬移,但实际攻击并不难躲避,追着砍就可以了。在战斗中,不要使用CB,因为它的攻击并没有特别之处。第三层的BOSS是トリックマスタ-,它会震地攻击和放火球。
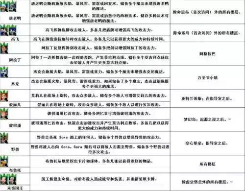
4、战斗方式 使用卡片进行战斗:在《王国之心:记忆之链》中,玩家的战斗动作完全由预设好的卡组中的卡片来决定。卡片数字与攻击判定:卡片上标有数字,当两位玩家(或玩家与敌人)同时使用卡片时,数字较小的一方将被取消攻击(CB),0号卡必定会CB,但使用后会有硬直时间。
5、Riku篇★12B:虚空城(ホロウバスティオン/Hollow Bastion)一开始就是12层阿右下→左上→右上。BOSS:梅尔菲森特龙(マレフィセントドラゴン/Dragon Maleficent) 还是一样,要攻击它的头部,而riku跳的很高,直接可以攻击到了。
王国之心记忆之链召唤卡怎么全收集_全召唤卡获得攻略
1、入手方式:通过剧情自动获得。说明:Bambi的召唤卡也是通过游戏的主线剧情获得的,玩家只需按照剧情指引进行游戏即可。Dumbo召唤卡 入手方式:通过剧情自动获得。说明:Dumbo的召唤卡获取方式与上述召唤卡类似,都是随着游戏剧情的推进而自动解锁。Tinker Bell召唤卡 入手方式:通过剧情自动获得。
2、键刃卡 主线剧情获取:通过推进游戏的主线剧情,玩家可以自然获得一部分键刃卡。完成特定任务:游戏中设有各种支线任务和隐藏任务,完成这些任务有机会获得稀有键刃卡。商店购买:在游戏的商店中,玩家可以使用游戏货币购买键刃卡,记得定期检查商店更新。
3、入手方式:在第七层(7F)击败Riku后获得。Aero魔法卡可以为我方成员提供短暂的浮空效果,躲避地面攻击和陷阱。按照以上攻略,玩家可以在游戏中逐步收集齐所有魔法卡,为战斗增添更多策略和乐趣。
王国之心记忆之链魔法卡怎么全收集_全魔法卡获得攻略
1、入手方式:在第七层(7F)击败Riku后获得。Aero魔法卡可以为我方成员提供短暂的浮空效果,躲避地面攻击和陷阱。按照以上攻略,玩家可以在游戏中逐步收集齐所有魔法卡,为战斗增添更多策略和乐趣。
2、键刃卡 主线剧情获取:通过推进游戏的主线剧情,玩家可以自然获得一部分键刃卡。完成特定任务:游戏中设有各种支线任务和隐藏任务,完成这些任务有机会获得稀有键刃卡。商店购买:在游戏的商店中,玩家可以使用游戏货币购买键刃卡,记得定期检查商店更新。
3、Stopra/Stopga:获得对应的魔法卡。Aerora/Aeroga:获得对应的魔法卡。Warpinator:黄昏镇(Twilight Town)宝箱奖励。Warp:神灯(Agrabah)隐藏宝箱。Blizzard Raid:大力士竞技场(Olympus Coliseum)宝箱奖励。Synchro:爱丽丝仙境(Wonderland)隐藏宝箱。Fire Raid:鲸鱼(Monstro)宝箱奖励。
4、入手方式:在Destiny Islands(命运岛)的隐藏宝箱中获得。玩家需要在命运岛上探索并找到隐藏宝箱,才能解锁这张极为珍贵的道具卡。以上是全道具卡的收集攻略,希望对玩家们在《王国之心:记忆之链》中的冒险有所帮助。
5、《王国之心:记忆之链》全键刃卡获得攻略 要在《王国之心:记忆之链》中全收集键刃卡,玩家需要按照以下方式入手每张卡片:Kingdom Key:入手方式:游戏初期即可获得。Three Wishes:入手方式:在Agrabah(神灯)章节中,通过宝箱、破坏场景或莫古力购买获得。
6、《王国之心:记忆之链》全召唤卡获得攻略 要收集齐《王国之心:记忆之链》中的召唤卡,玩家需要按照以下攻略进行操作:Simba召唤卡 入手方式:通过剧情自动获得。说明:在游戏的主线剧情中,随着故事的推进,玩家将自动获得Simba的召唤卡。Genie召唤卡 入手方式:通过剧情自动获得。
非常高兴能与大家分享这些有关“王国之心记忆之链图文攻略”的信息。在今天的讨论中,我希望能帮助大家更全面地了解这个主题。感谢大家的参与和聆听,希望这些信息能对大家有所帮助。